Die Firma Thermwood Corporation wurde 1969 gegründet und ist somit eines der ältesten CNC-Fräsunternehmen. Die Hauptzentrale liegt in im südlichen vom US-Bundesstaat Indiana. Seit der Gründung verwendet das Unternehmen fortschrittliche Technologien und entwickelt sich stetig weiter. Wir berichteten bereits darüber. Viele Patente für ihre CNC-Router und Technik kann Thermwood vorweisen. Auch eine CAD-basierte Schneid-Software namens Large Scale Additive Manufacturing Print3D (kurz (LSAM) wurde im Unternehmen entwickelt und nun verbessert.
Mit LSAM und dem Unternehmenseigenen 3D-Drucker können großformatige Komponenten aus verstärkten thermoplastischen Material hergestellt werden. Dabei wird eine bestimmte Technik verwendet, die sich “Near-net-shape” nennt und bedeutet, dass das 3D-Objekt größer als nötig gedruckt wird. Nach dem Druck wird es auf die richtige Größe getrimmt. Der Druck läuft mit sehr hoher Geschwindigkeit. Das ist sehr fortschrittlich, können herkömmliche Near-Net-Shape-Software “nur” kleine Objekte in geringer Geschwindigkeit herstellen.



Möglich ist dies durch den Hochleistungsdruckkopf von Thermwood und seinem großen Druckbett. Herkömmliche FDM-Drucker drucken auf beheizten Betten in möglicherweise sogar einer beheizten Umgebung. Bei dem 3D-Drucksystem von Thermwood muss das Objekt jedoch stetig abgekühlt werden, da der Druckkopf mit 500 lbs/h das Material und das Objekt erhitzt.
» 30 weit verbreitete 3D-CAD-Programme für Makers in der Übersicht
Das Update des LSAM-Verfahrens umfasst die Möglichkeit gleichzeitig, mehrere Objekte drucken zu können. Damit wird der Durchsatz verbessert, da während des Druckens nicht mehr gewartet werden muss, bis eine Schicht abgekühlt ist (was auf Grund des Hochleistungsdruckkopfes und des Materials nötig ist). Verschiedene Teile können individuell entworfen und gleichzeitig gedruckt werden.

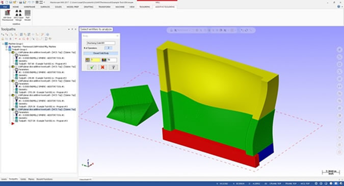
Teile können nun nicht nur nebeneinander, sondern auch aufeinander gedruckt werden. Das spart 80 % der Produktionszeit ein und die Wartezeit zwischen den Schichten wird trotzdem eingehalten, verspricht das Unternehmen. Das vereinfacht außerdem die Konstruktion großer Teile am Computer und ist so für die Automobil– und Luftfahrtindustrie nützlich. Eine große Form wird in mehreren Einzelteilen entworfen, diese verschmelzen einfach während des Herstellungsprozesses zu einem großen Teil. Mit dieser komplexen Struktur ist es natürlich auch stabiler, so Thermwood.


Ein weiteres Update betrifft die Stützmuster. Thermwoods neue Funktion kann mit dem Drucken eines Teils an jeder Schicht auf der Tischplatte beginnen. Wofür ist das sinnvoll?
Das führt zum Aufbrechen komplexer Teile in mehrere Einzelteile, danach startet das Drucken der Teile gleichzeitig nebeneinander oder übereinander. Um ein Objekt mit festem Boden und inneren Strukturen zu drucken, ist es notwendig weiter unten mit dem Druck zu beginnen. Mit der Software kann die innere Struktur extra modelliert werden. Damit ist man nicht mehr an bisherige Standards gebunden.
Sie sehen gerade einen Platzhalterinhalt von YouTube. Um auf den eigentlichen Inhalt zuzugreifen, klicken Sie auf die Schaltfläche unten. Bitte beachten Sie, dass dabei Daten an Drittanbieter weitergegeben werden.